Выполненные проекты
Отопление дома в го Шаховская, проект
Объект: частный дом из газобетона, общей площадью 98 м.кв., расположенный в с. Белая Колпь, го Шаховская Московской области
Вариант отопления: «Комфортный»
Цена проекта отопления и водоснабжения: 17 366 руб. со скидкой 10%, проект котельной - бесплатно.
Проект котельной, отопления и водоснабжения выполнен: 28.08.2024
Состав проекта котельной, отопления и водоснабжения дома в с. Белая Колпь (го Шаховская):
1. Пояснительная записка проекта, общие данные по системам отопления и водоснабжения дома 98 м.кв. в с. Белая Колпь (го Шаховская).
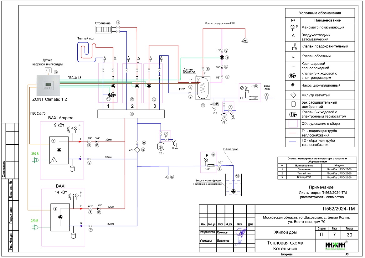
2. Тепломеханическая схема котельной с размещением оборудования в отдельном помещении дома из газобетона.
3. Комплект поэтажных чертежей радиаторного отопления дома в с. Белая Колпь (го Шаховская).
4. Комплект чертежей теплого пола на площади 95 м.кв.
5. Комплект чертежей водоснабжения частного дома из газобетона в с. Белая Колпь (го Шаховская).
6. Типовые схемы системы отопления и водоснабжения дома 98 м.кв.
7. Теплотехнический расчет отопления дома из газобетона.
8. Спецификация материалов и оборудования по котельной, отоплению и водоснабжению дома в с. Белая Колпь (го Шаховская).
Объем проекта отопления и водоснабжения дома в с. Белая Колпь (го Шаховская): 30 листов.
Описание проекта отопления, котельной и водоснабжения частного дома 98 м.кв. в с. Белая Колпь (го Шаховская).
Котельная частного дома в с. Белая Колпь (го Шаховская)(проект котельной бесплатно).
o Размещена в отдельном помещении первого этажа дома 98 м.кв.;
o Теплогенераторы - основной настенный газовый котел BAXI, мощностью 14 кВт, резервный - электрический котел Baxi Ampera, мощностью 9 кВт;
o Контуры теплоснабжения котельной – радиаторное отопление дома, теплый пол дома и горячее водоснабжение, для которого предусмотрен накопительный бойлер AQUATEC INOX, объемом 100 литров;
o Расширительные баки отопления и бойлера Flamco, объемом 12 литров каждый;
o Дымоудаление принудительное, дымоход коаксиальный, комплект для горизонтального прохода через стену, диаметр 60/100 мм;
o Распределительный коллектор - STOUT с насосными группами и встроенным гидравлическим разделителем;
o Автоматика котельной – контроллер ZONT Climatic 1.2 со встроенным GSM-модулем.
Отопление дома в с. Белая Колпь (го Шаховская) (проект отопления дома).
o Выполнен теплотехнический расчет отопления дома (утеплитель кровли дома - базвата 200мм) с учетом теплопотерь через ограждающие конструкции при наружной температуре -26°С для Москвы (по СП 131.13330.2020), расчетный расход тепла на отопление дома составил 8,52 кВт, удельные теплопотери 87,4 Вт/м.кв.;
o Подобраны приборы для отопления дома: стальные панельные радиаторы Kermiс нижним подключением;
o Схема радиаторного отопления дома двухтрубная, коллекторно-лучевая, с принудительной циркуляцией теплоносителя и температурным графиком 80/60°С;
o Трубы отопления из сшитого полиэтилена Valtec;
o Теплоизоляция трубопроводов отопления Valtec, толщиной 6мм;
o Теплоноситель в системе радиаторного отопления дома – антифриз.
Водяной теплый пол дома в с. Белая Колпь (го Шаховская) (проект теплого пола).
o Водяной теплый пол в доме предусмотрен на площади 95 м.кв., коллектор теплого пола Valtec на 9 отводов, всего 9 петель;
o Предусмотрен насосно-смесительный узел для теплоснабжения водяного теплого пола дома (на коллекторе котельной);
o Трубопроводы теплого пола из сшитого полиэтилена Valtec;
o Регулирование температуры теплого пола - общее, регулятором на смесительной группе и локальное, по помещениям, при помощи электронных термостатов Valtec VT.АС 712.
Внутренний водопровод дома в с. Белая Колпь (го Шаховская) (проект водоснабжения).
o Схема внутреннего водоснабжения дома – коллекторно-лучевая с рециркуляцией горячей воды через водяные полотенцесушители, выполнен расчет 14-ти точек водоснабжения и полотенцесушителей;
o Трубопроводы системы водоснабжения – из сшитого полиэтилена Valtec;
o Теплоизоляция трубопроводов Valtec, толщиной 6мм.
Заказать в нашей компании проект отопления, водоснабжения и канализации загородного дома дистанционно со скидкой.
Для этого дома в с. Белая Колпь (го Шаховская)выполнен проект электрики.



















