Выполненные проекты
Проект отопления таунхауса 130 м.кв. в КП «Кембридж»
Объект: таунхаус (трехэтажный) площадью 130 м.кв. из блока «Кетра», расположенный в КП «Кембридж» Московской области
Вариант отопления: «Комфортный»
Цена проекта отопления и котельной: 15 000 руб. (проект котельной бесплатно).
Проект котельной и отопления выполнен: 29.10.2018
Состав проекта котельной и отопления:
1. Пояснительная записка проекта отопления. Общие данные по системам отопления и теплого пола трехэтажного таунхауса.
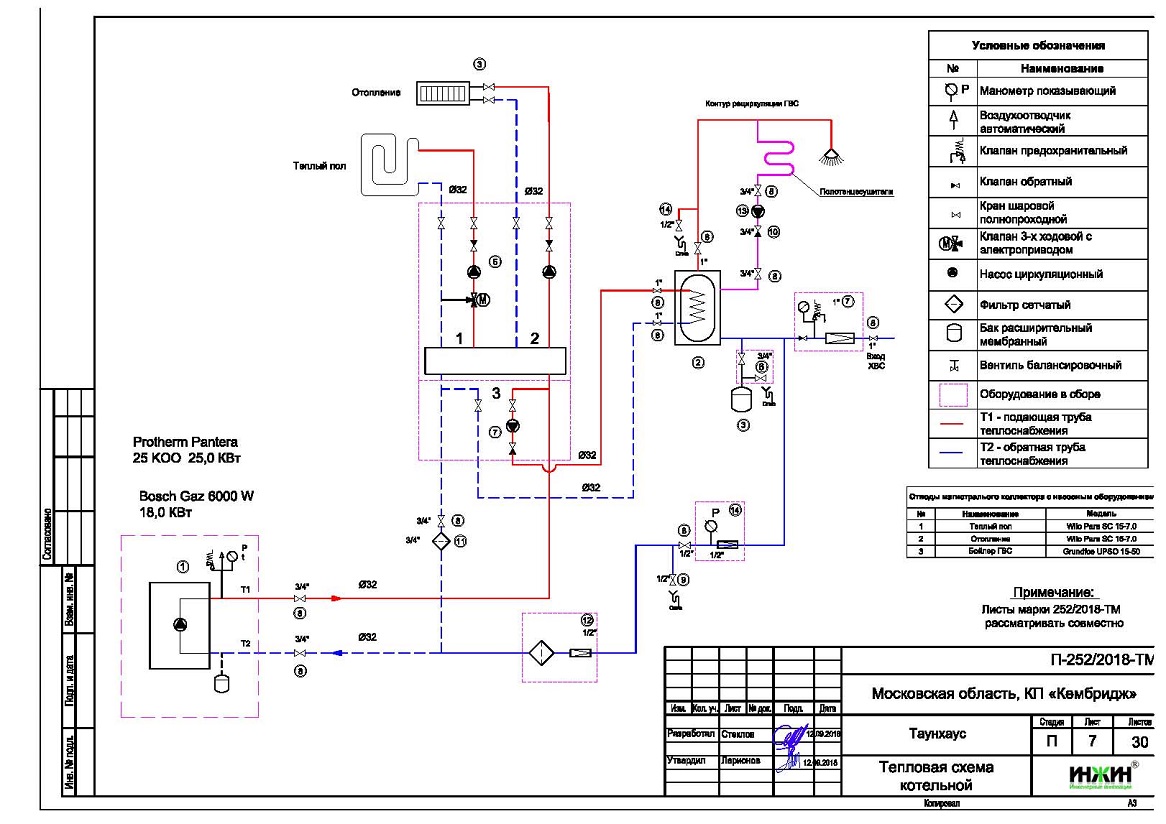
2. Тепломеханическая схема котельной с размещением оборудования под лестницей (и в кухне) первого этажа.
3. Комплект поэтажных чертежей радиаторного отопления таунхауса в КП «Кембридж».
4. Чертеж водяного теплого пола 1 этажа таунхауса.
5. Теплотехнический расчет отопления таунхауса в КП «Кембридж».
6. Спецификация материалов и оборудования по котельной, отоплению и теплому полу.
Объем проекта: 30 листов.
Описание проекта отопления, котельной и теплого пола таунхауса в КП «Кембридж».
Котельная таунхауса (проект котельной бесплатно).
o Котел размещен в помещении кухни (установлен на объекте), коллектор и бойлер – под лестницей 1 этажа;
o Теплогенератор - настенный газовый котел Bosch Gaz 6000 W мощностью 18 кВт;
o Контуры теплоснабжения котельной – радиаторное отопление таунхауса, водяной теплый пол, накопительный бойлер косвенного нагрева;
o Для приготовления горячей воды предусмотрен накопительный бойлер объемом 200 литров;
o Насосы отопления и теплого пола Wilo Para SC 15-7.0, использованы энергоэффективные модели в составе насосных групп (аналог насосов Grundfos серии Alpha);
o Дымоудаление принудительное, через стену, выполнено на объекте;
o В качестве распределительного коллектора использован компактный модуль Meibes Kombimix с опциональной группой загрузки бойлера;
o Автоматика котельной – встроена в котел.
Автоматизация отопления (вариант «Комфортный+»).
o Автоматическое поддержание заданной температуры в контурах отопления, теплого пола и горячего водоснабжения.
Система отопления таунхауса в КП «Кембридж» (проект отопления).
o Выполнен теплотехнический расчет отопления таунхауса в КП «Кембридж», с учетом теплопотерь через ограждающие конструкции при наружной температуре -28°С для Московской области (по СП 131.13330.2012), теплоотдачи отопительных приборов и теплого пола, расчетный расход тепла на отопление таунхауса составил 10,7 кВт (удельные теплопотери 98,8 Вт/м.кв.);
o Подобраны приборы для системы отопления: секционные биметаллические радиаторы Royal Thermo Indigo и встроенный в пол конвектор Varmann Ntherm;
o Схема радиаторного отопления коллекторно-лучевая, двухтрубная, с принудительной циркуляцией теплоносителя (график 80/60°С);
o Трубы отопления: магистральные из армированного полипропилена Valtec, подводящие из сшитого полиэтилена Rehau;
o Коллекторы отопления – Valtec, на 4, 5 (2 шт.) отводов, по одному на каждый этаж;
o Шкафы коллекторные Valtec, пристраиваемые (ШРН-1 и ШРН-2);
o Теплоизоляция трубопроводов отопления Энергофлекс, толщиной 9мм;
o Теплоноситель в системе отопления и теплых полов – подготовленная вода;
o Регулирование отопления при помощи термоголовок Valtec.
Водяной теплый пол таунхауса в КП «Кембридж» (проект теплого пола).
o Водяной теплый пол в таунхаусе предусмотрен на площади 17 м.кв., 3 петли;
o Трубопроводы петель теплого пола - сшитый полиэтилен Rehau RAUTHERM S, магистрали из армированного полипропилена Valtec;
o Коллектор теплого пола Valtec с расходомерами – на 3 отвода;
o Основание теплого пола – маты из ламинированного пенополистирола Elsen ElM01.50;
o Регулирование температуры теплого пола общее, автоматикой котельной.



















