Выполненные проекты
Отопление дома 150 м.кв. в Тульской области, проект
Объект: трехэтажный загородный дом из газобетона, площадью 150 м.кв., расположенный в СТ "Генэнерго-2", Заокского района, Тульской области
Цена проекта отопления: 14 850 руб. со скидкой 10%, проект котельной - бесплатно.
Проект котельной и отопления выполнен: 27.05.2022
Состав проекта котельной и отопления дома в Тульской области:
1. Пояснительная записка проекта, общие данные по системе отопления дома 150 м.кв. в Тульской области.
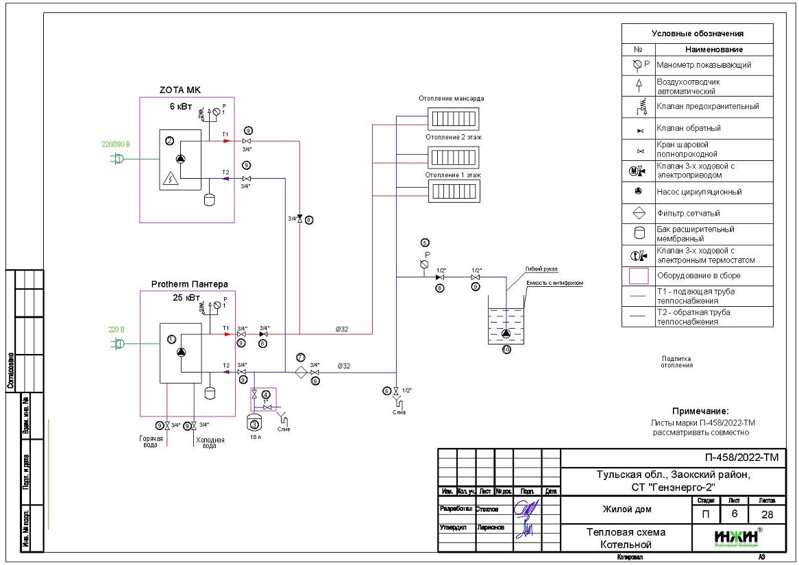
2. Тепломеханическая схема котельной с размещением оборудования в отдельном помещении дома из газобетона.
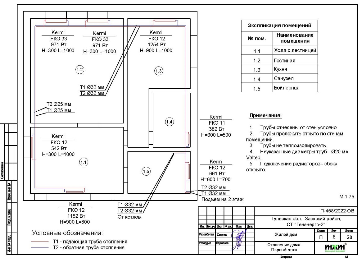
3. Комплект поэтажных чертежей радиаторного отопления дома в Тульской области.
4. Типовые схемы системы отопления дома 150 м.кв.
5. Теплотехнический расчет отопления дома из газобетона.
6. Спецификация материалов и оборудования по котельной и отоплению дома в Тульской области.
Объем проекта отопления дома в Тульской области: 28 листов.
Описание проекта отопления, котельной частного дома 150 м.кв. в Тульской области.
Котельная частного дома в Тульской области(проект котельной бесплатно).
o Размещена в отдельном помещении дома 150 м.кв.;
o Теплогенераторы - основной настенный двухконтурный газовый котел Protherm Пантера, мощностью 25 кВт, резервный - электрический котел ZOTA MK, мощностью 6 кВт;
o Контуры теплоснабжения котельной – радиаторное отопление дома и горячее водоснабжение, для которого предусмотрен второй контур котла;
o Расширительные бак отопления Flamco, объемом 18 литров;
o Дымоудаление принудительное, дымоход коаксиальный, комплект Prothermдля горизонтального прохода через стену, диаметр 60/100 мм;
o Автоматика котельной – встроена в котлы.
Отопление дома в Тульской области (проект отопления дома).
o Выполнен теплотехнический расчет отопления дома из газобетона (утеплитель кровли и пола - стекловата 150мм) с учетом теплопотерь через ограждающие конструкции при наружной температуре -27°С для Тульской области (по СП 131.13330.2012), расчетный расход тепла на отопление дома составил 13,71 кВт, удельные теплопотери 95,9 Вт/м.кв.;
o Подобраны приборы для отопления дома: стальные панельные радиаторы Kermi с боковым подключением;
o Схема радиаторного отопления дома двухтрубная, с принудительной циркуляцией теплоносителя и температурным графиком 80/60°С;
o Трубы отопления из полипропилена Valtec;
o Теплоизоляция трубопроводов отопления не предусмотрена, прокладка открыто, по стенам помещений;
o Теплоноситель в системе радиаторного отопления дома – подготовленная вода, предусмотрены средства защиты от образования накипи.


















